Towards AI as Colleagues: Multi-Agent System Improves Structured Professional Ideation
Abstract
Most AI systems today are designed to manage tasks and execute predefined steps. This makes them effective for process coordination but limited in their ability to engage in joint problem-solving with humans or contribute new ideas. We introduce MultiColleagues, a multi-agent conversational system that shows how AI agents can act as colleagues by conversing with each other, sharing new ideas, and actively involving users in collaborative ideation. In a within-subjects study with 20 participants, we compared MultiColleagues to a single-agent baseline. Results show that MultiColleagues fostered stronger perceptions of social presence, produced ideas rated significantly higher in quality and novelty, and encouraged deeper elaboration. These findings demonstrate the potential of AI agents to move beyond process partners toward colleagues that share intent, strengthen group dynamics, and collaborate with humans to advance ideas.
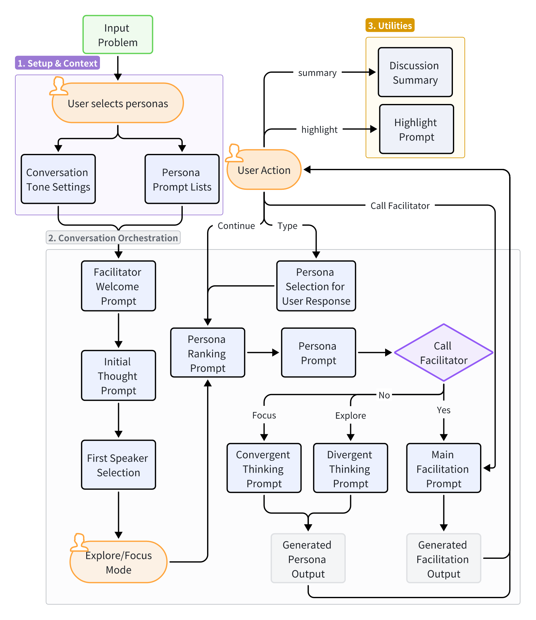
System Architecture
MultiColleagues system workflow: users select AI colleagues, engage in structured ideation with explore/focus modes, and receive facilitation support.
AI colleagues orchestration framework showing how multiple agents coordinate their contributions, maintain distinct roles, and facilitate seamless human-AI collaboration through structured interaction patterns.
Design Goals
Adaptive Human-AI Co-ideation
Enable fluid navigation between exploratory and evaluative phases while maintaining strategic human control over the ideation process.
Rich Multi-perspective Collaboration
Facilitate engagement with diverse AI viewpoints to encourage comprehensive exploration and richer creative outcomes.
Transparent Collaborative Control
Provide clear interaction points and user-friendly interfaces that enable strategic oversight while leveraging AI capabilities.
System Architecture Overview
The MultiColleagues system implements a multi-agent conversational framework where multiple AI agents work together as colleagues rather than individual tools. Each agent has distinct roles and expertise, contributing unique perspectives during collaborative ideation sessions. The system features a dual-mode switching framework based on the double diamond design methodology. Explore mode emphasizes breadth and diversity of viewpoints for divergent thinking, while Focus mode emphasizes depth, clarity, and actionable outcomes for convergent evaluation.
Through carefully designed conversational interfaces, users can naturally interact with multiple AI colleagues simultaneously, receiving coordinated support that fosters stronger social presence and higher-quality creative outcomes compared to traditional single-agent systems.
Study Design
Participants
20 participants (9 males, 11 females), aged 20-39 years, including 15 students and 5 early-career professionals in technology, research, and design.
Methodology
Within-subjects study comparing MultiColleagues to a single-agent ChatGPT baseline using think-aloud protocols and structured evaluations.
Measures
Social presence, idea quality and novelty, engagement and flow, user control, and adaptive thinking mode support across three research questions.
Key Findings
Our within-subjects study with 20 participants demonstrated that MultiColleagues significantly outperformed the single-agent baseline across multiple dimensions of collaborative ideation.
RQ1: Collaborative Experience
MultiColleagues fostered stronger team-like collaboration and engagement
| Metric | MultiColleagues (M ± SD) |
Baseline (M ± SD) |
p-value | Effect Size (r) |
|---|---|---|---|---|
| Teammate-like Feel | 5.75 ± 1.02 | 5.05 ± 1.15 | .046* | 0.49 |
| Complementary Strengths | 6.05 ± 1.00 | 5.05 ± 1.64 | <.01** | 0.71 |
| Engagement & Flow | 5.70 ± 1.38 | 4.45 ± 1.57 | .014* | 0.63 |
RQ2: Creative Outcomes
MultiColleagues produced higher quality and more novel ideas
| Metric | MultiColleagues (M ± SD) |
Baseline (M ± SD) |
p-value | Effect Size (r) |
|---|---|---|---|---|
| Creative Exploration | 6.00 ± 0.87 | 4.95 ± 1.55 | .018* | 0.63 |
| Outcome Quality & Novelty | 5.95 ± 0.92 | 4.97 ± 1.16 | <.01** | 0.69 |
| Process Enrichment | 5.80 ± 1.20 | 5.00 ± 1.72 | .054 | 0.45 |
RQ3: System Design & User Agency
MultiColleagues provided stronger user control and adaptive thinking support
| Metric | MultiColleagues (M ± SD) |
Baseline (M ± SD) |
p-value | Effect Size (r) |
|---|---|---|---|---|
| User Control | 5.80 ± 1.32 | 4.40 ± 1.79 | .033* | 0.55 |
| Adaptive Thinking Mode | 5.90 ± 1.29 | 4.60 ± 1.70 | .023* | 0.58 |
| Future Use Intent | 6.15 ± 1.09 | 5.50 ± 1.61 | .098 | 0.38 |
Behavioral Engagement
| Metric | MultiColleagues | Baseline | p-value |
|---|---|---|---|
| Utterances | 8.35 ± 5.79 | 4.10 ± 2.45 | .001** |
| Total Words | 104.70 ± 55.85 | 51.30 ± 42.47 | <.001*** |
| Session Duration (min) | 12.90 ± 2.80 | 9.80 ± 2.30 | .006** |
Idea Development Patterns
| Metric | MultiColleagues | Baseline | p-value |
|---|---|---|---|
| Time per Main Topic (min) | 2.93 ± 0.71 | 1.39 ± 0.36 | <.001*** |
| Time per Sub-topic (min) | 0.91 ± 0.40 | 0.36 ± 0.14 | <.001*** |
| TTCT Originality Score | 3.78 ± 0.38 | 3.59 ± 0.44 | .202 |
Key Insights
Enhanced Collaboration: Participants experienced MultiColleagues as more team-like, with significantly stronger complementary strengths (p < .01, r = 0.71).
Higher Quality Ideas: MultiColleagues produced ideas rated significantly higher in quality and novelty (p < .01, r = 0.69).
Deeper Engagement: Users contributed nearly twice as many utterances and spent over 30% more time exploring ideas.
* p < .05, ** p < .01, *** p < .001. Effect sizes: small (r = 0.1), medium (r = 0.3), large (r = 0.5)
Design Implications for AI Colleagues
Our research identifies critical design principles for transitioning from AI tools to AI colleagues in professional ideation contexts. Key implications include the importance of proactive multi-voiced collaboration where agents contribute independently rather than waiting for explicit prompts, seamless orchestration mechanisms that coordinate agent contributions without overwhelming users, and trust-building features that establish credibility through transparent reasoning and consistent behavior. These design considerations ensure that AI colleagues enhance rather than replace human creativity, fostering environments where diverse perspectives can emerge naturally and contribute meaningfully to collaborative outcomes.